框架概述
问题记录¶
Reactive、Reactor和webflux
https://blog.csdn.net/lbjfish/article/details/109187435
待归档区¶
W-springWebflux¶
W.1-Webflux简介¶
结论性内容
WebFlux 是 Spring Framework5.0 中引入的一种新的反应式Web框架。通过Reactor项目实现Reactive Streams规范,完全异步和非阻塞框架。本身不会加快程序执行速度,但在高并发情况下借助异步IO能够以少量而稳定的线程处理更高的吞吐,规避文件IO/网络IO阻塞带来的线程堆积。
W.1.1 WebFlux 的特性¶
WebFlux 具有以下特性:
- Reactor异步非阻塞 相对于 Spring MVC 是同步阻塞IO模型,Spring WebFlux是基于Reactor模型的。
- 响应式函数编程 - 相对于Java8 Stream 同步、阻塞的Pull模式,Spring Flux 采用Reactor Stream 异步、非阻塞Push模式。书写采用 Java lambda 方式,接近自然语言形式且容易理解。
- 不拘束于Servlet - 可以运行在传统的Servlet 容器(3.1+版本),还能运行在Netty、Undertow等NIO容器中。
W.1.2-WebFlux 的设计目标¶
- 适用高并发
- 高吞吐量
- 可伸缩性
W.1.3-SpringMVC与SpringWebFlux¶

Spring WebFlux 是一个异步非阻塞式 IO 模型,通过少量的容器线程就可以支撑大量的并发访问。底层使用的是 Netty 容器,这点也和传统的 SpringMVC 不一样,SpringMVC 是基于 Servlet 的。
它们都可以用注解式编程模型,都可以运行在tomcat,jetty,undertow等servlet容器当中。但是SpringMVC采用命令式编程方式,代码一句一句的执行,这样更有利于理解与调试,而**WebFlux则是基于异步响应式编程**,对于这两种框架官方给出的建议是:
- 如果原先使用用SpringMVC好好的话,则没必要迁移。因为命令式编程是编写、理解和调试代码的最简单方法。因为老项目的类库与代码都是基于阻塞式的。
- 如果你的团队打算使用非阻塞式web框架,WebFlux确实是一个可考虑的技术路线,而且它支持类似于SpringMvc的Annotation的方式实现编程模式,也可以在微服务架构中让WebMvc与WebFlux共用Controller,切换使用的成本相当小。
WebFlux在有限的资源下提高系统的伸缩性,在非常熟练的情况下并将其应用于新的系统中,还是值得考虑的,否则还是老老实实的使用WebMVC。
W.1.4SpringWebFlux基准测试¶
关于Spring MVC 和Spring WebFlux的基准测试,引用来自:《Spring: Blocking vs non-blocking: R2DBC vs JDBC and WebFlux vs Web MVC》。
R2DBC 是 Reactive Relational Database Connectivity (关系型数据库的响应式连接) 的缩写,最近在项目中尝试 Webflux,被迫,使用 R2DBC 进行数据库操作(我还是更喜欢关系型数据库而不是文档型)
①-测试准备¶
- Spring Web MVC + JDBC 数据库驱动程序
- Spring Web MVC + R2DBC 数据库驱动程序
- Spring WebFlux + JDBC 数据库驱动程序
- Spring WebFlux + R2DBC 数据库驱动程序
基本依赖
<dependency>
<groupId>org.springframework.boot</groupId>
<artifactId>spring-boot-starter-data-r2dbc</artifactId>
</dependency>
<!-- r2dbc 连接池 -->
<dependency>
<groupId >io.r2dbc</groupId>
<artifactId>r2dbc-pool</artifactId>
</dependency>
<!--r2dbc mysql 库-->
<dependency>
<groupId>dev.miku</groupId>
<artifactId>r2dbc- mysql</artifactId>
</dependency>
<!--自动配置需要引入一个嵌入式数据库类型对象-->
<dependency>
<groupId>org.springframework.boot</groupId>
<artifactId>spring-boot-starter-data-jdbc</artifactId>
</dependency>
<!-- 反应方程式 web 框架 webflux-->
<dependency>
<groupId>org.springframework.boot</groupId>
<artifactId>spring-boot-starter-webflux</artifactId>
</dependency>
测试环境基础参数、
核心数:4
数据库连接池参数:100
并发数从50递进500,步长4
测试用机内存:32GB
②响应时间¶

很明显,在更高的并发性下,Spring Web MVC + JDBC可能不是你的最佳选择。R2DBC显然在更高的并发性下提供了更好的响应时间。Spring WebFlux也比使用Spring Web MVC的类似实现做得更好。
③吞吐量(请求数)¶

与响应时间类似,带有JDBC的Spring Web MVC在更高的并发性下开始表现得更糟。同样,R2DBC显然做得最好。如果你的后端仍然是JDBC,那么从Spring Web MVC迁移到Spring WebFlux不是一个好主意。在低并发性下,Spring Web MVC + JDBC 做得最好。
④CPU使用率¶

CPU 测量为整个运行期间的 CPU 时间,即进程用户和内核时间的总和。
带有JDBC的Web MVC在高并发下使用了大多数CPU。带有JDBC的WebFlux使用最少,但吞吐量也最低。当您查看每个处理的请求使用的 CPU 时,您可以获得效率度量:

带有JDBC的Web MVC在高并发时会变得更糟,然而,在低并发的情况下,Web MVC + JDBC可以最有效地利用可用的CPU。
⑤内存使用情况¶
内存在运行结束时作为进程专用内存进行测量。内存使用情况取决于垃圾回收。G1GC 在 JDK 11.0.6 上使用。Xms 是 0.5 Gb(默认为可用内存的1/64)。Xmx 是 8 Gb(默认为¼)。
Xms,Xmx参数怎么配置?1/64是¼是虚拟机默认的吗?可以按照比例进行设置吗??

与Web MVC相比,WebFlux的内存使用更稳定,Web MVC在更高的并发性下具有更高的内存使用率。使用 WebFlux 时,同时使用 R2DBC 可在高并发下提供最少的内存使用量。在低并发性下,Web MVC + JDBC 效果最好,但在高并发性下,WebFlux + R2DBC 每个已处理请求使用的内存最少。

⑥结论¶
低并发的情况下,springMVC+JDBC架构方式,吞吐量随QPS增长而下跌,其它架构比较稳定。webFlux+JDBC吞吐量一直都很低。
CPU使用,WebFlux+JDBC使用做少。其它相对一样。
内存使用,WebFlux+R2DBC使用最少。
W.2-Spring WebFlux 组件介绍¶
W.2.1-HttpHandler¶
一个简单的处理请求和响应的抽象,用来适配不同HTTP服务容器的API。
| Server name | BeanName |
|---|---|
| Netty | ReactorHttpHandlerAdapter |
| Undertow | UndertowHttpHandlerAdapter |
| Tomcat | TomcatHttpHandlerAdapter |
| Jetty | JettyHttpHandlerAdapter |
W.2.2-WebHandler¶
一个用于处理业务请求抽象接口,定义了一系列处理行为。相关核心实现类如下;
WebHandler和HttpHandler的关系是什么??

| Bean name | Explanation |
|---|---|
| DispatcherHandler | 请求的总控制器,类似于WebMVC中的DispatcherServlet |
| FilteringWebHandler | 通过WebFilter进行过滤处理的类,类似于Servlet中的Filter |
| ExceptionHandlingWebHandler | 针对于异常的处理类 |
| ResourceWebHandler | 用于静态资源请求的处理类 |
W.2.3-DispatcherHandler¶
请求处理的总控制器,实际工作是由多个可配置的组件来处理。
| Bean type | Explanation |
|---|---|
| HandlerMapping | 将请求映射到对应处理器。 主要实现有: 1) 用于@RequestMapping注解方法的RequestMappingHandlerMapping 2) 用于功能端点路由的RouterFunctionMapping 3) 用于URI路径模式和WebHandler实例的显式注册的SimpleUrlHandlerMapping |
| HandlerAdapter | 帮助DispatcherHandler调用映射到请求的处理程序,而不管实际如何调用该处理程序。 例如,调用带注解的控制器需要解析注解。 HandlerAdapter 主要目的是用来解释编排排处理行为,具体处理交给对应处理器处理。 |
| HandlerResultHandler | 处理来自处理程序调用的结果,并最终确定响应。根据注解和返回来类型选择处理器。例如: 使用了@ResponseBody 注解的ResponseBodvResultHandler |
WebFlux是兼容Spring MVC 基于@Controller,@RequestMapping等注解的编程开发方式的,可以做到平滑切换。
W.2.4-Functional Endpoints¶
这是一个轻量级函数编程模型。是基于@Controller,@RequestMapping等注解的编程模型的替代方案,提供一套函数式API 用于创建Router,Handler和Filter。调用处理组件如下:
| HandlerMapping | HandlerAdapter | 说明 |
|---|---|---|
| RouterFunctionMapping | HandlerFunctionAdapter | 支持RouterFunction |
简单的RouterFuntion 路由注册和业务处理过程:
@Bean
public RouterFunction<ServerResponse> initRouterFunction() {
return RouterFunctions.route()
.GET("/hello/{name}", serverRequest -> {
String name = serverRequest.pathVariable("name");
return ServerResponse.ok().bodyValue(name);
}).build();
}
请求转发处理过程:

W.2.5-Reactive Stream¶
这是一个重要的组件,WebFlux 就是利用Reactor 来重写了传统Spring MVC 逻辑。其中Flux和Mono 是Reactor中两个关键概念。掌握了这两个概念才能理解WebFlux工作方式。
Flux和Mono 都实现了Reactor的Publisher接口,属于时间发布者,对消费者提供订阅接口,当有事件发生的时候,Flux或者Mono会通过回调消费者的相应的方法来通知消费者相应的事件。这就是所谓的响应式编程模型。
Mono工作流程图

只会在发送出单个结果后完成。
Flux工作流程图

发送出零个或者多个,可能无限个结果后才完成。
对于流式媒体类型:application/stream+json 或者 text/event-stream ,可以让调用端获得服务器滚动结果。
对于非流类型:application/json WebFlux 默认JSON编码器会将序列化的JSON 一次性刷新到网络,这并不意味着阻塞,因为结果Flux<?> 是以反应式方式写入网络的,没有任何障碍。
W.3-WebFlux 工作原理¶
详细文章
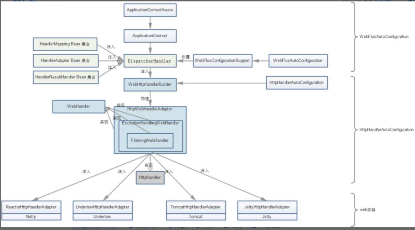
W.3.1-组件装配过程¶

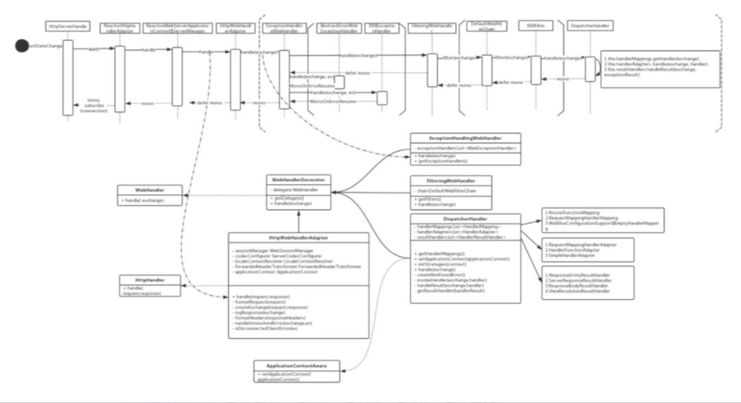
W.3.2-完整请求处理流程¶

该图给出了一个HTTP请求处理的调用链路。是采用Reactor Stream 方式书写,只有最终调用 subscirbe 才真正执行业务逻辑。基于WebFlux 开发时要避免controller 中存在阻塞逻辑。列举下面例子可以看到Spring MVC 和Spring Webflux 之间的请求处理区别。
W.4-存储技术¶
一旦控制层使用了 Spring Webflux 则安全认证层、数据访问层都必须使用 Reactive API 才真正实现异步非阻塞。
测试结果,参见上述的基准测试
R2DBC:响应式关系数据库连接,Reactive Relational Database Connectivity
推测:也是Reactor模型
NOSQL Database
- MongoDB (org.springframework.boot:spring-boot-starter-data-mongodb-reactive)。
- Redis(org.springframework.boot:spring-boot-starter-data-redis-reactive)。
Relational Database
- H2 (io.r2dbc:r2dbc-h2)
- MariaDB (org.mariadb:r2dbc-mariadb)
- Microsoft SQL Server (io.r2dbc:r2dbc-mssql)
- MySQL (dev.miku:r2dbc-mysql)
- jasync-sql MySQL (com.github.jasync-sql:jasync-r2dbc-mysql)
- Postgres (io.r2dbc:r2dbc-postgresql)
- Oracle (com.oracle.database.r2dbc:oracle-r2dbc)
W-快速入门¶
快速入门连接